Desarrollo del programa PSInt
- Proceso calificacion_de_todo_el_periodo
- Escribir "la nota del primer periodo";
- Leer primera_nota;
- Escribir "la nota del segundo periodo";
- Leer segunda_nota;
- Escribir "la nota del tercer periodo";
- Leer tercera_nota;
- promedio_de_notas<-primera_nota/segunda_nota/tercera_nota;
- Escribir "la nota promedio es", promedio_de_notas
- Si promedio_de_notas>3 Entonces
- escribir "ha ganado la materia"
- Sino
- Escribir "ha perdido la materia"
- FinSi
- FinProceso
Mapa conceptual de programacion
- var miNombre:String="Edwin";
- var miEdad:Number=17;
- var miCiudad:String="Pasto";
- trace(miNombre);
- trace(miEdad);
- trace(miCiudad);
- trace(miNombre," ",miEdad,miCiudad);
- var minombre:String="mi Nombre es Edwin";
- var miedad:String="tengo 17 años";
- var miciudad:String="y vivo en pasto";
- trace(minombre,miedad,miciudad)

VARIABLES
DECLARACIONES
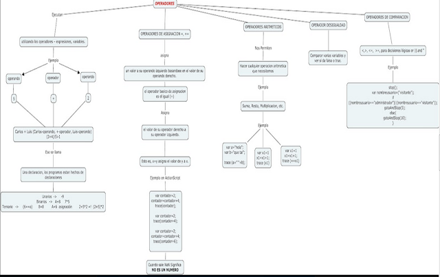
OPERADORES
PROGRAMACION NOMBRES
XML
<TIENDA>
<CAMISAS>
<CAMISASHOMBRE>
<MATERIAL>
<TALLA></TALLA>
<LINO>RF200</LINO>
<LINO>RF370</LINO>
<LINO>RF560</LINO>
<SEDA>RF356</SEDA>
<SEDA>RF187</SEDA>
<SEDA>RF798</SEDA>
<ALGODON></ALGODON>
</MATERIAL>
</CAMISASHOMBRE>
<CAMISASMUJERES>
<TALLA>S</TALLA>
<TALLA>M</TALLA>
<TALLA>L</TALLA>
<TALLA>XL</TALLA>
</CAMISASMUJERES>
</CAMISAS>
<PANTALONES>
<JEANS>
<REF900AZULES></REF900AZULES>
<REF901BLANCOS></REF901BLANCOS>
<REF902NEGROS></REF902NEGROS></JEANS>
</PANTALONES>
<INTERIORES></INTERIORES>
<SACOS></SACOS>
<DEPORTES></DEPORTES>







falta mapa conceptual
ResponderEliminarBastante desordenado
ResponderEliminarfalta trabajo con operadores
ResponderEliminarfaltan trabajos en flash,action script, xml, y trabajos en photoshop
ResponderEliminar